Salesforce

A Brief History of Modal Testing and Analysis

« Go Back

Information

 
TitleA Brief History of Modal Testing and Analysis
URL NameA-Brief-History-of-Modal-Testing-and-Analysis
Summary
Details

Direct YouTube link: https://youtu.be/o3faNeqa-CQ


A Brief History of Modal Testing and Analysis

The need to experimentally and analytically determine the modes of vibration of structures and other objects was greatly advanced by the computer, digital data acquisition systems, and algorithm development.

A brief history of these developments:
 
  • 1965 – James Cooley of International Business Machines (IBM) and John Tukey of Princeton publish a paper describing how to calculate a Fourier Transform on a computer.  
 
User-added image
The Fast Fourier Transform (FFT) algorithm transforms time domain data to the frequency domain
 
It enjoyed wide adoption due to burgeoning use of analog-to-digital converters. It was called the Fast Fourier Transform (FFT) algorithm due to its efficiency when using data points that were equal to numbers of the power of two (256, 512, 1024, 2048, etc).
 
  • 1965 – Structural Dynamics Research Laboratory (SDRL) was established at the University of Cincinnati (UC). It was established as part of a United States Air Force contract to study machine tool chatter.
 
User-added image
Professor Randy Allemang (left) and Professor David Brown (right) of the University of Cincinnati.
 
Under Professors David Brown and Randy Allemang, the SDRL advanced modal testing and analysis through research, seminars, and industry projects.  The lab also collaborated with other universities including the Katholieke Universiteit Leuven (KU Leuven) in Belgium. Student exchanges to the laboratory made Skyline Chili well known in many parts of the world!

Website of the SDRL: http://sdrl.uc.edu

Several companies can trace their origins to the laboratory (see next section).
 
  • 1967 – Doctor Jack Lemon, a member of the SDRL at the University of Cincinnati, forms the Structural Dynamics Research Corporation (SDRC) which eventually moved to Milford, OH (still a Siemens office location today). 
 
User-added image
I-DEAS software interface
 
SDRC became well known for I-DEAS (Integrated Design and Engineering Analysis Software).  The software was used for Computer Aided Design (CAD), Computer Aided Engineering (CAE), and Computer Aided Testing (CAT).  In 2007, SDRC became part of Siemens.

Want to know more about SDRC?  Check out the history of SDRC file attached to this article.
 
  • 1968 – Computer Sciences Corporation (CSC) releases NASTRAN (NASA STRucture ANalysis) software for general purpose structural analysis.
 
User-added image
Simcenter Nastran Structural Analysis
 
Years earlier, the National Aeronautics Space Agency (NASA) had noticed that each of its divisions was developing its own software code for structural analysis.  The individual efforts were combined into a single software code (NASTRAN) for engineering analysis.

Solution 103 of NASTRAN is used to perform modal analysis (natural frequencies, mode shapes) of a structure. 

Experimental and analytical mode shapes can be correlated with the Simcenter 3D suite. See the knowledge article: Correlation Simulation and Modal Test Results 
 
  • 1973 – Piezoelectric accelerometers and impact hammers start to be produced en masse for the modal testing market.
 
User-added image
Modally tuned hammer made by PCB Electronics from the 1970s
 
These sensors incorporated Integrated Circuit Piezoelectric (ICP®) technology into their design.  This allowed simplified wiring for modal testing. For example, accelerometers could be powered directly from a data acquisition system without requiring external amplifiers.

More about modal impact testing in this knowledge article: Simcenter Testlab Impact Testing
 
 
User-added image
Modal analysis seminar proceedings from November 1976 at KU Leuven
 
Professors Raymond Snoeys and Jacques Peters put on the first modal analysis seminar with 100+ participants.

KU Leuven continues to put on modal analysis seminars today. It is also home to the annual ISMA Conference (www.isma-isaac.be) that started in 1994 as a modal analysis focused conference.
 
  • 1982 - First International Modal Analysis Conference (IMAC) held in Orlando, Florida.
 
User-added image
2004 Reprint of “IMAC I: 1st International Modal Analysis Conference”
 
The IMAC conference is organized yearly by the Society of Experimental Mechanics (SEM).  

The IMAC conference website is https://sem.org/imac
 
  • 1984 - Jan Leuridan, an exchange student of the Structural Dynamics Research Lab (SDRL), publishes his doctoral thesis at the University of Cincinnati: “Some direct parameter model identification methods applicable for multiple input modal analysis”.  
 
User-added image
Jan Leuridan was awarded the Werner von Siemens Award “Top Innovator” in 2020
 
In subsequent years, Jan goes on to incorporate cutting edge technologies for structural dynamics (and other disciplines) into Siemens Simcenter product line. He is named Siemens Innovator of the Year in 2020.

More about Jan Leuridan: Educating the Next Engineers’ Generation with Testing and Simulation 
 
  • 1984 – “Modal Testing: Theory, Practice and Application” is published by Professor David Ewins of the Imperial College in the United Kingdom. 
 
User-added image
2nd Edition of Modal Testing by David Ewins
 
The book covers the planning, execution, and analysis of modal testing. The book continues to be a reference for modal testing to present day.
 
  • 1985 – At the 1985 International Modal Analysis Conference (IMAC) the HV Estimator for Frequency Response Functions (FRFs) is introduced in the paper “Vold, H., Crowley, J., Rocklin, G.: A comparison of H1, H2 and HV frequency response functions.”
User-added image
The HV estimator estimates the amplitude of an FRF (red, yellow, blue lines) at a given frequency based on multiple averages (dots in right graph) 
 
The HV estimator (and others) helped the calculation of experimental FRFs in the presence of measurement noise.

More information in the article: What is a Frequency Response Function (FRF)?
 
 
  • 1986 – General purpose computer workstation (UNIX based) with integrated data acquisition system are introduced.  Data acquisition and analysis were historically performed on different devices previously.
 
User-added image
HP9000 Unix Workstation (running Starbase Graphics) displaying a Frequency Response Function measurement acquired using CADA software (predecessor to Simcenter Testlab) with a first generation sixteen channel SCADAS frontend
 
Today, modal measurement equipment has a smaller profile and higher channel density: Simcenter SCADAS Mobile and SCADAS Recorder
 
  • 1987 – Ground Vibration Testing continues to grow in popularity and sophistication for aero-elastic flutter testing for aircraft.
 
User-added image
In a Ground Vibration Test, the modes of an aircraft (right) are determined by experimental modal analysis (left) before first flight.
 
All commercial aircraft transporting passengers are required to be tested for aero-elastic flutter.  This determines the safe operating speed range for the aircraft.
 
More about flutter and the required testing in this article: Ground Vibration Testing and Flutter Analysis 
 
 
  • 1995 – The paper “The Natural Excitation Technique (NExT) for Modal Parameter Extraction from Operating Structures” is published in the SEM International Journal of Analytical and Experimental Modal Analysis.
 
User-added image
The mode shapes from a snowboard (right) are estimated from responses measured while using it (left)
 
Instead of artificially applied forces, operational modal uses the force excitation responses of an object in use to estimate modal parameters like natural frequency, damping, and mode shapes.

More about Operational Modal: OMG! What is OMA? Operational Modal Analysis
 
  • 1998 – Professor Peter Avitabile, of the Structural Dynamics and Acoustic Systems Laboratory of the University of Massachusetts Lowell, publishes the first “Modal Space Article”.
 
User-added image
Modal Space Articles
 
There are over one hundred Modal Space Articles which discuss various modal testing topics in detail.

These articles were originally published in Experimental Techniques by the Society for Experimental Mechanics and Blackwell Publishing.

The articles can be found on the University of Massachusetts Lowell website: Modal Space Articles
 
  • 2004 – The Polymax modal curvefitting algorithm is introduced in the Shock and Vibration Journal: “B. Peeters, H. Van der Auweraer, P. Guillaume, J. Leuridan, The Polymax frequency-domain method: a new standard for modal parameter estimation?”.
 
User-added image
For the same modal data, the Polymax algorithm produces less spurious modal estimates (right) than the legacy Least Squares Time Domain exponential approach (left)
 
The Polymax algorithm was a collaboration between industry and academia.  It was co-developed by Siemens and the University of Brussels (VUB).

The algorithm was well adopted by industry due to its clean and straightforward stabilization diagrams.

For more information on modal curvefitting and Polymax, see the article: Getting Started with Modal Curvefitting.
 
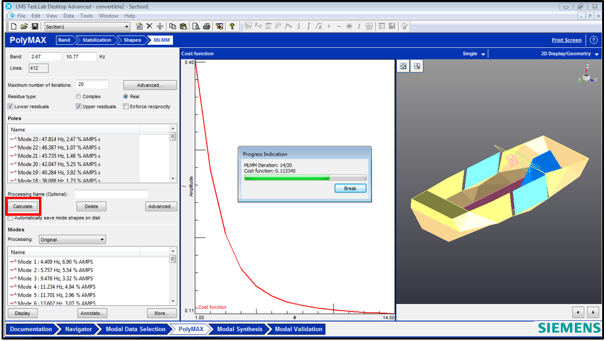
  • 2016 – The “Maximum Likelihood Estimation of a Modal Model” (MLMM) algorithm is published in the Mechanical Systems and Signal Processing Journal.
 
User-added image
MLMM iteratively reduces the error (center) between the measured FRF data and synthesized FRFs from a modal estimate
 
MLMM Modal Parameter estimator automatically iterates on the parameters of the initial modal model to optimize the fit between the synthesized FRFs from a modal model and the measured Frequency Response Function (FRF) data.

More about the MLMM method: Maximum Likelihood estimation of a Modal Model (MLMM) 
 
  • 2025 – AI (Artificial Intelligence) assisted modal analysis curvefitting introduced in Simcenter Testlab Neo.
 
User-added image
The modal dashboard of Simcenter Testlab Neo Modal Analysis selects modes automatically using a AI-assisted algorithm that also includes modal synthesis displays and Modal Assurance Criterion (MAC) calculations.
 
 
More about the AI-Assisted modal method: Simcenter Testlab Neo Modal Analysis.



Related Links:


Powered by